催收非法债务罪司法解释2025最新

催收非法债务罪司法解释2025最新

来源:刑法网编辑整理
2025-03-20 16:03:09

  催收非法债务罪司法解释2025最新

  《最高人民法院、最高人民检察院关于执行〈中华人民共和国刑法〉确定罪名的补充规定(七)》

  根据《中华人民共和国刑法修正案(十)》(以下简称《刑法修正案(十)》)、《中华人民共和国刑法修正案(十一)》(以下简称《刑法修正案(十一)》),结合司法实践反映的情况,现对《最高人民法院关于执行〈中华人民共和国刑法〉确定罪名的规定》《最高人民检察院关于适用刑法分则规定的犯罪的罪名的意见》作如下补充、修改:

  

 

  本规定自2021年3月1日起施行。

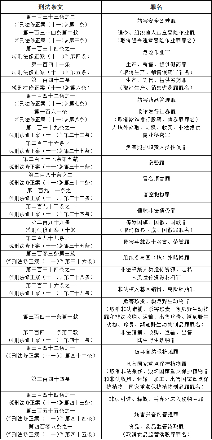
  《刑法修正案(十一)》确定罪名文字版:

  第一百三十三条之二(《刑法修正案(十一)》第二条) 妨害安全驾驶罪

  第一百三十四条第二款(《刑法修正案(十一)》第三条) 强令、组织他人违章冒险作业罪(取消强令违章冒险作业罪罪名)

  第一百三十四条之一(《刑法修正案(十一)》第四条)危险作业罪

  第一百四十一条(《刑法修正案(十一)》第五条)生产、销售、提供假药罪(取消生产、销售假药罪罪名)

  第一百四十二条(《刑法修正案(十一)》第六条)生产、销售、提供劣药罪(取消生产、销售劣药罪罪名)

  第一百四十二条之一(《刑法修正案(十一)》第七条)妨害药品管理罪

  第一百六十条(《刑法修正案(十一)》第八条)欺诈发行证券罪(取消欺诈发行股票、债券罪罪名)

  第二百一十九条之一(《刑法修正案(十一)》第二十三条)为境外窃取、刺探、收买、非法提供商业秘密罪

  第二百三十六条之一(《刑法修正案(十一)》第二十七条)负有照护职责人员性侵罪

  第二百七十七条第五款(《刑法修正案(十一)》第三十一条)袭警罪

  第二百八十条之二(《刑法修正案(十一)》第三十二条)冒名顶替罪

  第二百九十一条之二(《刑法修正案(十一)》第三十三条)高空抛物罪

  第二百九十三条之一(《刑法修正案(十一)》第三十四条)催收非法债务罪

  第二百九十九条(《刑法修正案(十》)侮辱国旗、国徽、国歌罪(取消侮辱国旗、国徽罪罪名)

  第二百九十九条之一(《刑法修正案(十一)》第三十五条)侵害英雄烈士名誉、荣誉罪

  第三百零三条第三款(《刑法修正案(十一)》第三十六条)组织参与国(境)外赌博罪

  第三百三十四条之一(《刑法修正案(十一)》第三十八条)非法采集人类遗传资源、走私人类遗传资源材料罪

  第三百三十六条之一(《刑法修正案(十一)》第三十九条)非法植入基因编辑、克隆胚胎罪

  第三百四十一条第一款危害珍贵、濒危野生动物罪(取消非法猎捕、杀害珍贵、濒危野生动物罪和非法收购、运输、出售珍贵、濒危野生动物、珍贵、濒危野生动物制品罪罪名)

  第三百四十一条第三款(《刑法修正案(十一)》第四十一条)非法猎捕、收购、运输、出售陆生野生动物罪

  第三百四十二条之一(《刑法修正案(十一)》第四十二条)破坏自然保护地罪

  第三百四十四条危害国家重点保护植物罪(取消非法采伐、毁坏国家重点保护植物罪和非法收购、运输、加工、出售国家重点保护植物、国家重点保护植物制品罪罪名)

  第三百四十四条之一(《刑法修正案(十一)》第四十三条)非法引进、释放、丢弃外来入侵物种罪

  第三百五十五条之一(《刑法修正案(十一)》第四十四条)妨害兴奋剂管理罪

  第四百零八条之一(《刑法修正案(十一)》第四十五条)食品、药品监管渎职罪(取消食品监管渎职罪罪名)

在线法律咨询

遇到法律问题,需要解决?

立即咨询
今日咨询解答 5016

相关资讯

冒名顶替罪司法解释2025最新
冒名顶替罪司法解释2025最新
2025-03-20
135
催收非法债务罪司法解释2025最新
催收非法债务罪司法解释2025最新
2025-03-20
180
高空抛物罪司法解释2025最新
高空抛物罪司法解释2025最新
2025-03-20
111
2024年高空抛物罪立案标准最新及量刑标准一览
2024年高空抛物罪立案标准最新及量刑标准一览
2024-02-23
73
2024年高空抛物罪司法解释最新
2024年高空抛物罪司法解释最新
2024-02-23
69

最新咨询

诈骗1500够立案吗? 刑法网法律顾问
刑法网法律顾问 的回答
行为人诈骗1500元的,不会予以立案,因为未达到诈骗罪的立案标准。诈骗公私财物价值三千元至一万元以上的,才应予立案。   诈骗公私财物...
诈骗20万元从犯如何定罪? 刑法网法律顾问
刑法网法律顾问 的回答
 一般处三年以上十年以下有期徒刑,并处罚金,对于从犯,应当从轻、减轻处罚。   《刑法》   第二十七条   【从犯】在共...
合同诈骗5000千可不可以取保候审? 刑法网法律顾问
刑法网法律顾问 的回答
只要合同诈骗案的当事人符合取保候审的条件,就可以办理取保候审。   《刑事诉讼法》第六十七条   人民法院、人民检察院和公安机关...
故意毁坏公私财物10万块钱判多长时间? 刑法网法律顾问
刑法网法律顾问 的回答
故意损毁公私财物的,一般处5-10日拘留,可以并处500元以下罚款;情节较重的,处10-15日拘留,可以并处一千元以下罚款;故意损毁公私财物...
金店老板收购未成年孩子偷家里的金首饰怎么处罚? 刑法网法律顾问
刑法网法律顾问 的回答
这种行为,有可能判掩饰隐瞒犯罪所得罪,也有可能判无罪。是有争议问题。本人是刑事专业辩护律师,刑法学博士。如需要,可以提供法律帮助
因为涉嫌网络赌博被关押已经37天了没有相关文件? 刑法网法律顾问
刑法网法律顾问 的回答
网络赌博被拘留12天,如果拘留被羁押在看守所就是刑事拘留,如果是行政拘留,应当羁押在拘留所,并且最长不超过15天。   行为人很可能已...
非法利用网络信息罪是否可以适用缓刑? 刑法网法律顾问
刑法网法律顾问 的回答
关于非法利用网络信息罪是否可以适用缓刑的问题,华律网律师从法律角度分析如下:   非法利用网络信息罪,满足以下条件的,适用缓刑:被判处...
被迫发生关系犯法吗? 刑法网法律顾问
刑法网法律顾问 的回答
具体情况需要具体分析。1、如果是强迫其发生性行为,则为强奸罪 2、女孩未满18周岁,且未满16周岁,若是双方自愿发生性关系,且没有造成严重后...
非机动车醉驾怎么处罚? 刑法网法律顾问
刑法网法律顾问 的回答
醉驾驾驶非机动车的,予以警告或处50元罚款。酒后驾车的“车”不仅指汽车、摩托车,而且还有电动车,甚至包括自行车。虽然电动车不属于机动车,醉酒...
醉驾从轻处罚的几个条件是什么? 刑法网法律顾问
刑法网法律顾问 的回答
  1、没有其他损害后果,认罪悔罪的;   2、既往驾驶记录良好,没有违章记录的;   3、驾驶行为发生在乡村道路、公共停...
查看更多

欢迎使用微信支付


文档费用:¥9.9元
点击微信支付

未查询到支付记录,3s后自动查询

支付后可以自由复制这篇文章

注:有问题,请联系微信客服【jiuwenlaw66】

刑法网服务助手

长按保存图片
在微信中扫一扫打开关注